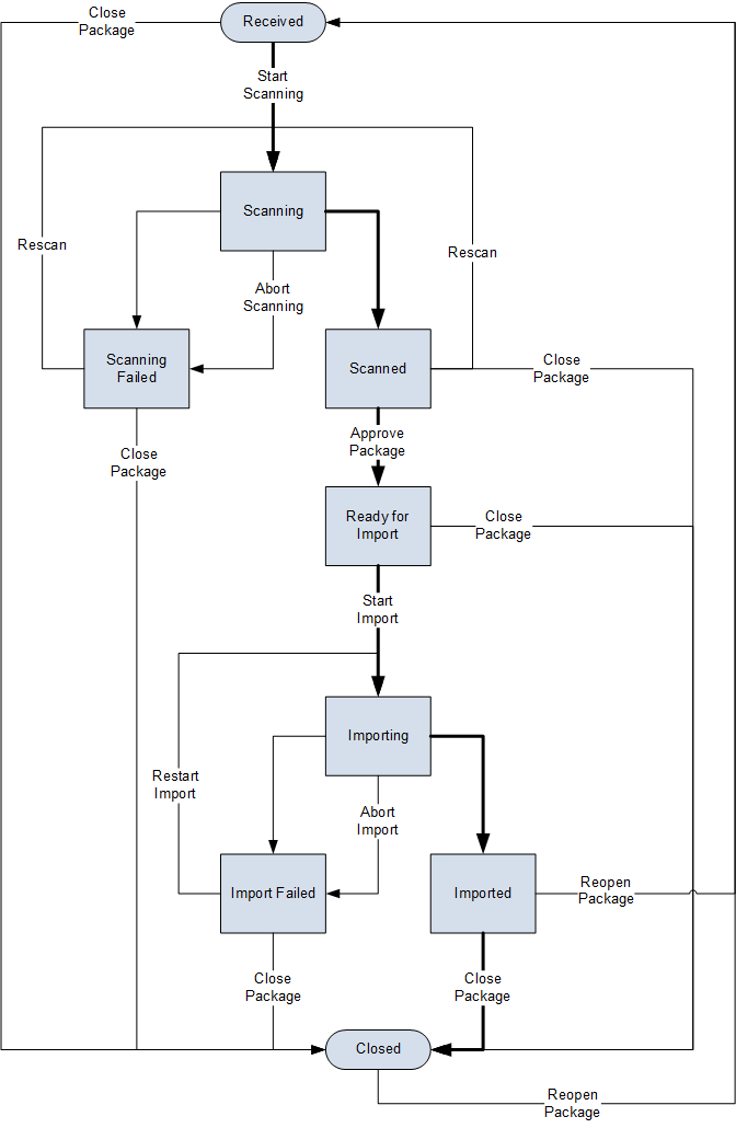
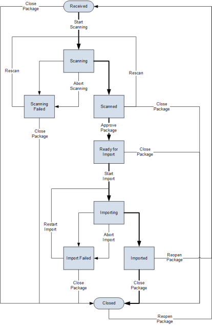
Route an Import Package
The following flow diagram shows the possible states (shapes in the following figure) and transitions (connectors) of an import package. The states are shown in the Status property of an import package. The transitions are available as toolbar buttons when viewing import packages. The critical path of the workflow is shown with thicker lines. The other paths are optional or allow you to make corrections.
You must have the appropriate permission in the import profile that is assigned to the package in order to route the package.
